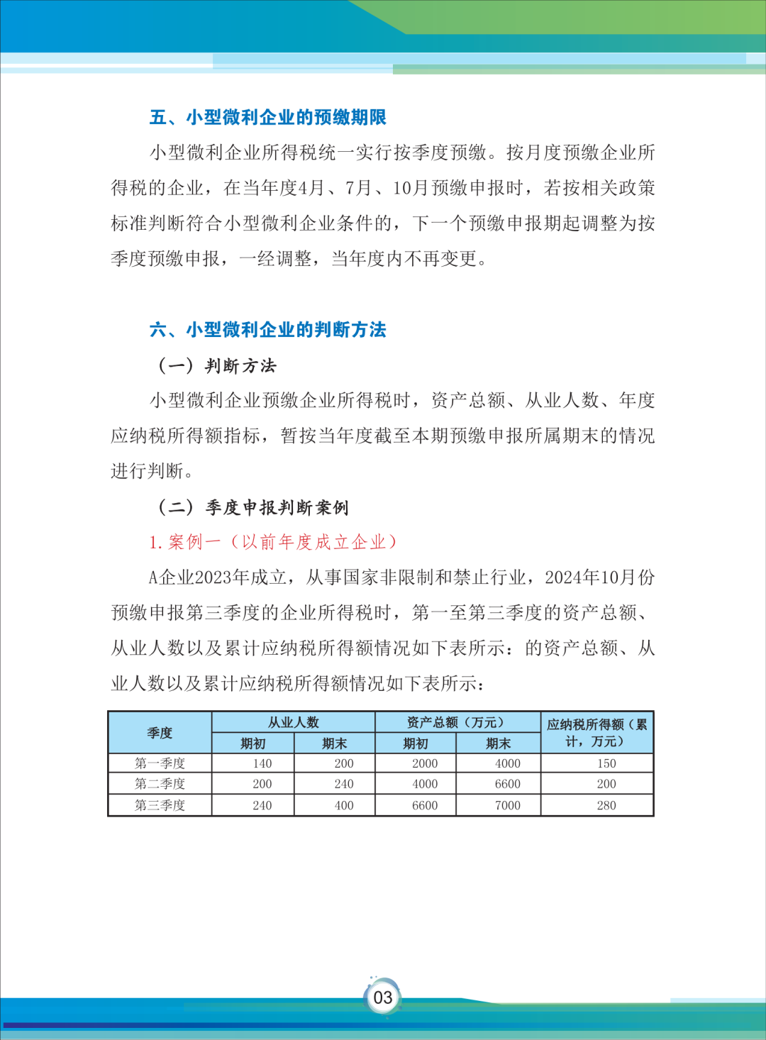
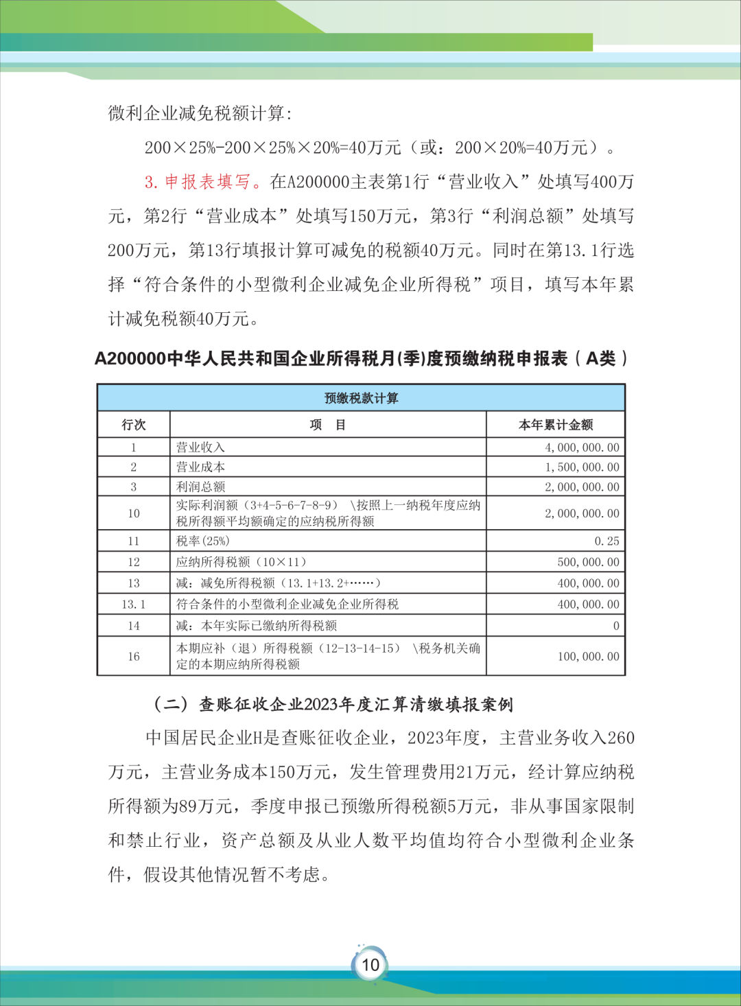
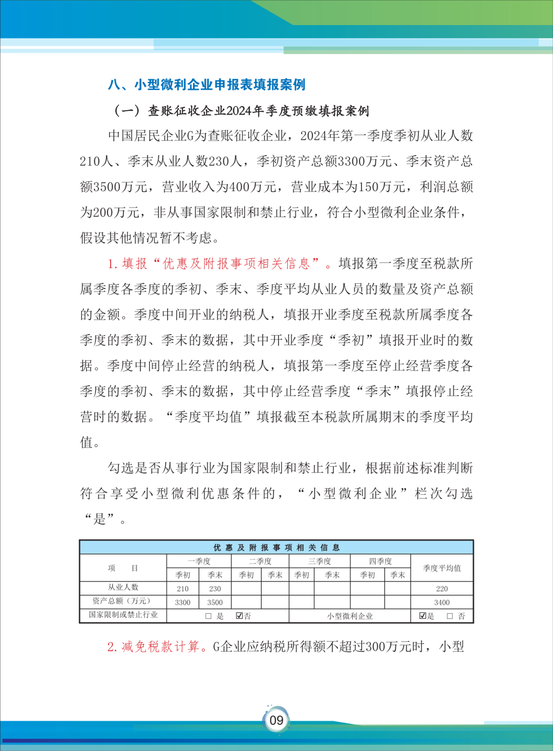
小型微利企业所得税优惠政策全流程指引(2024版)
天同财税2024-05-07
公司出现“经营异常”了,如何快速恢复正常?异常原因+解除方法
2025-11-26
企业税务异常的常见原因、对应解除方法及影响
2025-11-26
企业疑难注销最新通关指南
2025-10-17
零对价转让未实缴出资股权,是否视为转让收入明显偏低
2025-09-22
关于总分公司的涉税小问题,30个实务点!
2025-07-30
公司的8个财税误区大揭秘!比做假账更可怕?
2025-06-18
中小企业财税管理6大风险点解析与合规指南!
2025-06-18
公司股权转让操作指南!建议收藏
2025-05-20
逆流勇博,还是顺势而为?以价值引航,方能破局而行
2025-04-17
一文搞懂公司“股权”和“控制权”的关系!
2025-04-02



